Hi,欢迎来到江苏化工网 化工园区登录 专业委员会登录

Hi,欢迎来到江苏化工网 联系我们

Hi,欢迎来到江苏化工网 联系我们

江苏化工网 行业资讯 安全环保 安全 @企业第一责任人 别因这项职责未落实被处罚,七步工作法请收好
@企业第一责任人 别因这项职责未落实被处罚,七步工作法请收好
  发布日期:2022-06-13
在新修改的安全生产法中

生产经营单位的主要负责人
对本单位安全生产工作
负有7项职责
其中包括
“组织建立并落实安全风险分级管控
和隐患排查治理双重预防工作机制”

在相关部门公开的执法案例中
不难发现
一些企业因为
未组织建立并落实安全风险分级管控
和隐患排查治理双重预防工作机制

遭受了处罚

案例一

2021年9月16日,应急管理部安全执法和工贸监管局会同安徽省应急管理厅对芜湖市某钢铁有限公司以明查暗访方式开展执法检查时,发现该公司主要负责人王某华存在以下问题:

1.未建立健全并落实本单位全员安全生产责任制;

2.未组织制定并实施本单位安全生产规章制度、操作规程和教育培训计划;

3.未组织建立并落实安全风险分级管控和隐患排查治理双重预防工作机制,且主要负责人长期不在岗,对公司疏于安全管理。

该公司主要负责人违反了《安全生产法》第二十一条的规定。繁昌区应急管理局根据《安全生产法》第九十四条第一款的规定并结合自由裁量,责令该公司主要负责人王某华限期改正,并作出罚款人民币3.5万元的行政处罚决定。

案例二

2021年9月23日,吉林省辽源市应急管理局执法人员在对吉林某铝业有限公司进行执法检查时,发现该公司主要负责人金某南存在以下问题:

1.未建立健全并落实本单位全员安全生产责任制;

2.未组织制定并实施本单位安全生产规章制度、操作规程和教育培训计划;

3.未保证本单位安全生产投入的有效实施;

4.未组织建立并落实安全风险分级管控和隐患排查治理双重预防工作机制,没有针对高温熔融金属、深井铸造等部分环节开展风险辨识,并明确相应的管控措施;

5.未组织制定并实施本单位的生产安全事故应急救援预案,没有结合车间、班组实际制定现场处置方案并进行演练。

以上行为违反了《安全生产法》第二十一条的规定。辽源市应急管理局根据《安全生产法》第九十四条第一款的规定并结合自由裁量,责令该公司主要负责人金某南限期改正,并作出罚款人民币5万元的行政处罚决定。


对于生产经营单位的主要负责人来说
该如何
组织建立并落实安全风险分级管控
和隐患排查治理双重预防工作机制呢?

今天我们先说说
安全风险分级管控
该如何落实

如何开展安全风险分级管控工作

这七步请收好

第一步:辨识风险

1. 将各场所/设备设施/作业活动作为基本的辨识单元,以确保风险辨识覆盖本单位及相关方作业的所有场所、设备设施和作业活动。

2. 对已辨识出的安全风险进行必要的筛选、排除和调整,形成风险辨识清单。
图片

第二步:确定等级

1. 风险评价方法包括:风险矩阵法(RP 法)、作业条件危险性评价法(LEC 法)等,可按照行业主管部门推荐的风险评价方法或上级单位要求的评价方法确定等级。 


2. 风险要进行分级,如红、橙、黄、蓝四个等级。 
图片

第三步:清单建立 

1. 建立安全风险辨识、评价清单,清单中至少包括: 
(1)风险所在场所 / 部位;
(2)风险描述;
(3)风险可能导致的后果;
(4)风险评价过程;
(5)风险等级;
(6)控制措施。 

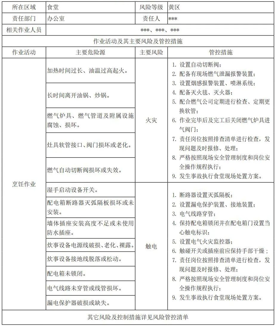
2. 各生产经营单位可参考某单位办公室职能部门安全风险辨识、评价清单。 
图片

安全风险辨识、评价清单示例

图片

第四步:管控措施

1. 按照技术措施、管理措施和个体防护等类型制定控制措施。

图片

安全风险控制措施填写示例


2. 制定管控措施时按照消除、替代、降低优先顺序进行考虑: 

(1)停止使用危害性物质,或以无害物质替代;

(2)改用危害性较低的物质;

(3)改变工艺减轻危害性;

(4)限制危害;

(5)工程技术控制;

(6)管理控制;

(7)个体防护;

(8)其他。 

图片

第五步:警示告知

1. 根据确定的风险等级绘制风险分布图。 

图片

风险分布图示例



2. 重点岗位编制风险告知牌,在现场张贴公告。 

图片

风险告知牌示例

图片

第六步:动态预警

1. 安装监测报警装置,对事故风险进行预测报警。

2. 对风险实施动态管理。 
图片

第七步:应急管理

1. 根据风险评价,制定生产安全事故应急预案,开展应急演练。 

2. 配备应急资源,包括应急队伍和人员、应急装备和物资等。 



安全生产十五条措施明确

企业主要负责人

必须严格履行第一责任人责任

在新修改的安全生产法中

有哪些相关规定呢

一起来看!


新修改的安全生产法
第二十一条 生产经营单位的主要负责人对本单位安全生产工作负有下列职责:
(一)建立健全并落实本单位全员安全生产责任制,加强安全生产标准化建设;
(二)组织制定并实施本单位安全生产规章制度和操作规程;
(三)组织制定并实施本单位安全生产教育和培训计划;
(四)保证本单位安全生产投入的有效实施;
(五)组织建立并落实安全风险分级管控和隐患排查治理双重预防工作机制,督促、检查本单位的安全生产工作,及时消除生产安全事故隐患;
(六)组织制定并实施本单位的生产安全事故应急救援预案;
(七)及时、如实报告生产安全事故。

第四十一条 生产经营单位应当建立安全风险分级管控制度,按照安全风险分级采取相应的管控措施。

第一百零一条 生产经营单位有下列行为之一的,责令限期改正,处十万元以下的罚款;逾期未改正的,责令停产停业整顿,并处十万元以上二十万元以下的罚款,对其直接负责的主管人员和其他直接责任人员处二万元以上五万元以下的罚款;构成犯罪的,依照刑法有关规定追究刑事责任:
(一)生产、经营、运输、储存、使用危险物品或者处置废弃危险物品,未建立专门安全管理制度、未采取可靠的安全措施的;
(二)对重大危险源未登记建档,未进行定期检测、评估、监控,未制定应急预案,或者未告知应急措施的;
(三)进行爆破、吊装、动火、临时用电以及国务院应急管理部门会同国务院有关部门规定的其他危险作业,未安排专门人员进行现场安全管理的;
(四)未建立安全风险分级管控制度或者未按照安全风险分级采取相应管控措施的;
(五)未建立事故隐患排查治理制度,或者重大事故隐患排查治理情况未按照规定报告的。

协会介绍 学会介绍 法律声明 联系我们

电话:协会:025-8799064    学会:025-86799482 

会员服务部:025-86918841 

信息部:025-86910067 

传真:025-83755381 

邮箱:jshghyxh@163.com 

邮编:210019 

地址:南京市梦都大街50号东楼(省科技工作者活动中心)5楼 

增值电信业务经营许可证:苏B2-20110130 

备案号:苏ICP备13033418号-1               “坚决打赢禁毒人民战争”专栏—法律法规

协会介绍 法律声明 联系我们

电话:025-8799064 

会员服务部:86918841 

信息部:86910067 

传真:025-83755381 

邮箱:jshghyxh@163.com 

邮编:210019 

地址:南京市梦都大街50号东楼(省科技工作者活动中心)5楼

学会介绍 法律声明 联系我们

电话:025-86799482 

会员服务部:86918841 

信息部:86910067 

传真:025-83755381 

邮箱:jshghyxh@163.com 

邮编:210019 

地址:南京市梦都大街50号东楼(省科技工作者活动中心)5楼

主办单位:江苏省化工行业协会 江苏省化学化工学会 技术支持:南京苏化会企业管理咨询有限责任公司